水稻是世界上最重要的粮食作物之一,在耕地缩减、气候波动与人口增长的压力下,全球粮食安全正面临前所未有的挑战。传统基于源-库理论的增产策略,主要通过改良籽粒相关性状提升“库容量”,但增强库容量易引发权衡效应,即高产与品质、穗粒数与抗逆性等难以兼得。这种耦联效应根源在于源库不协同,导致传统“以库改良”育种收益递减,而光合作用效率低下的“源端瓶颈”仍是产量提升的关键制约,亟需创制单性状优化的协同策略。
近日,中国农业科学院国家南繁研究院联合中国农业科学院生物技术研究所在The Crop Journal在线发表了题为“Editing-overexpression coupling system synchronizes photosynthetic enhancement, yield optimization, and abiotic stress tolerance in rice”的研究论文,作者开发了编辑-过表达耦合(EOC)载体系统,同时实现四种光合作用增强基因(Cyt c6、PsbA、FBPase、OsMGT3)的过表达和三种产量限制基因(GS3、Gn1a、OsAAP5)的敲除,以及选择标记、基因编辑模块和片段删除表达盒的自切除。与野生型相比,创制的CFMP-gga株系叶绿素荧光参数优化、气孔导度增强、穗粒数显著增加、光合速率提升13%–17%、产量提高18.7%–22.3%、生物量增加23.1%–26.1%,同时CFMP-gga株系苗期在42 ℃热胁迫和pH 10碱胁迫条件下均保持较强的耐受性。本研究通过对源库动态的协同多基因调控结合抗逆性改良实现了多性状的同步提升,为提高作物产量提供了一种策略。

为实现多基因优化,我们开发了编辑-过表达耦合Editing-Overexpression Coupling(EOC)载体系统(图1)。该系统不仅能增强有益基因的表达,还可对产量限制基因进行靶向调控;同时具备筛选标记、基因编辑模块及片段删除盒的自切除功能,并赋予除草剂抗性——所有这些功能元件均整合于同一载体中。

图1 编辑-过表达耦合Editing-Overexpression Coupling(EOC)载体系统
本研究设计了协同增强光合能力(源活性)、库容量以提升产量并增强抗逆性的策略(图 2)。通过过表达光响应基因(Cyt c6、PsbA)与暗响应基因(FBPase、OsMGT3),强化现有光合通路,优化光合性能,提升光能利用效率与CO₂固定能力;通过敲除产量负调控基因(Gn1a、GS3、OsAAP5),增强光能向生物能的转化及向库器官的合理分配,进而提升作物生产潜力。

图2 水稻光合与产量协同提升的策略
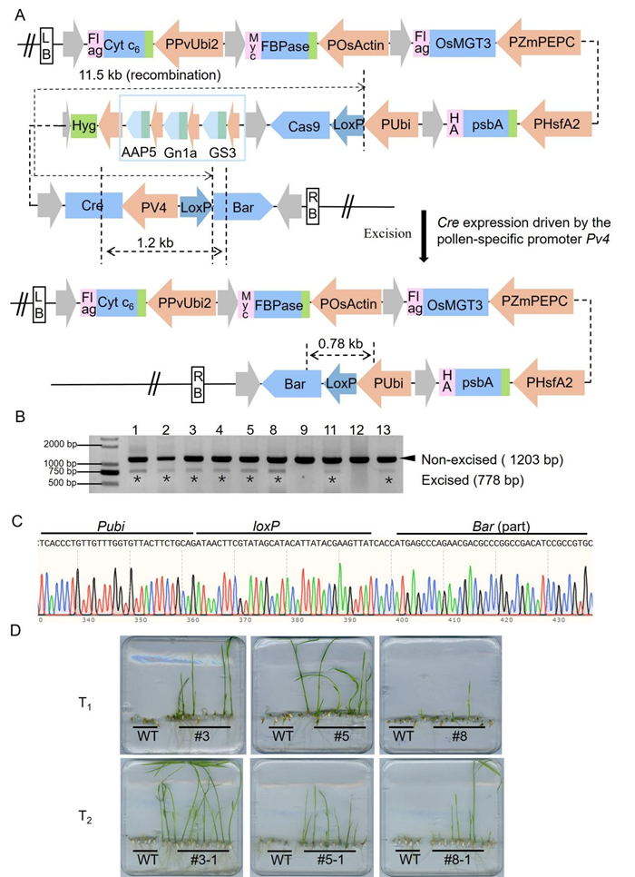
接下来,利用EOC系统,通过特异性启动子调控各基因表达(PvUbi2::Cyt c6、OsActin::FBPase、HsfA2::PsbA、ZmPEPC::OsMGT3),同时敲除产量限制基因GS3、Gn1a及OsAAP5以扩大库容量,成功组装pCFMP-gga载体(约34 kb)。采用引物pUbiF/BarR和pV4F/BarR扩增CFMP-gga植株基因组DNA,检测转基因植株自切除事件。电泳分析显示T1代植株出现778 bp条带,证实大片段删除;Sanger测序验证同向LoxP位点间精准切除。除草剂耐受实验表明Cre重组酶功能正常,LoxP侧翼序列删除使转基因植株获得草铵膦抗性(图 3)。

图3 载体构建与转基因植株中删除事件的检测
气体交换分析和叶绿素荧光测定显示,CFMP-gga植株光合效率提升和叶绿素荧光参数的优化,光合速率提升13%–17%。农艺性状统计分析表明:谷物产量提高18.7%–22.3%,生物量增加23.1%–26.1%,穗部结构优化(单穗粒重与单穗粒数均提升)。此外,同时CFMP-gga株系苗期在42 ℃热胁迫和pH 10碱胁迫条件下均保持较强的耐受性(图 4)。

图4转基因植株气体交换、农艺性状与抗逆性分析
作者和基金项目
中国农业科学院国家南繁研究院/生物所博士后吴苏亭为该文第一作者,生物所研究员崔学安为论文的共同第一作者。中国农业科学院国家南繁研究院/生物所路铁刚研究员,生物所张治国研究员为论文的共同通讯作者。该工作得到了国家重点研发计划(2020YFA0907600)、国家自然科学基金(31100869)、中央公益性科研机构基础研究基金及中央级公益性科研院所基本科研业务费等项目的资助。
原文链接 :https://www.sciencedirect.com/science/article/pii/S2214514124000011